[指南与规范] 肺小结节术前辅助定位技术 中国专家共识(2025版)
日期:2025/08/19来源:中国胸心血管外科临床杂志 2025年8月第32卷第8期
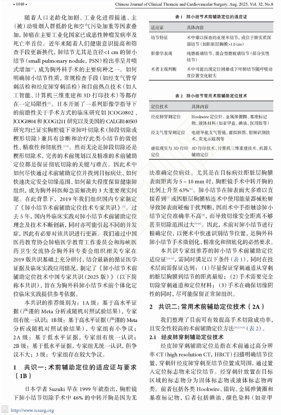
经皮肺穿刺辅助定位是指在术前通过高分辨率CT(high resolution CT,HRCT)扫描明确结节位置,穿刺针经皮肺穿刺至结节位置或周围,通过置入定位标志物来定位结节。经穿刺针放置在目标区域的标志物分为固体标志物或液体标志物两类。前者包括各类Hookwire、锚钩、金属弹簧圈和基准标记物,后者包括碘油、颜色染料(如亚甲蓝)、凝固性材料(如医用胶)及放射性物质等。经皮肺穿刺注射液体标记物,定位时在CT引导下注入各类液体材料的方法大同小异,该技术与Hookwire定位法相似,具体操作方法亦 可参见本共识2019年版。医用胶是一种生物安全性较好的医用材料,其注射后在肺组织内形成团块的稳定性较好,存在时间较长,且不易向周围弥散,术中通过触诊感知结节位置。其另一优点是定位效果受注射时间影响小,因此适用于定位后无法立即手术患者。










